1. 主要ページへ移動
  2. メニューへ移動
  3. ページ下へ移動

Company Information

Overview

Company Name SANGIKYO CORPORATION
Established 'April 1, 1965
Representatives Representative Director   Michiyasu Sengoku
Executives President & Director           Yasukazu Sengoku
Executive Vice President & Director  Sadaaki Goto
Senior Managing Director       Isao Higuma
Director               Takeshi Ugari
Corporate Auditor            Akihiro Oshima
Capital JPY 296,600,000 (as of May 31, 2025)
Head Office Location 4509 Ikonobe-cho, Tsuzuki-ku, Yokohama, Kanagawa, Japan
Number of Employees 725 (As of May 31, 2025, consolidated)
Construction Business Licenses Electrical Work
Licensed by the Minister of Land, Infrastructure, Transport and Tourism
(Spec-5) No. 18074

Telecommunications Work
Licensed by the Minister of Land, Infrastructure, Transport and Tourism
(Spec-5) No. 18074
Staffing Service License Worker Dispatching Business License No. 14-300317
Paid Employment Placement Business License No. 14-Yu-300133
Registered Inspection
Business Operator
Registration No. Kanken-Dai 0039

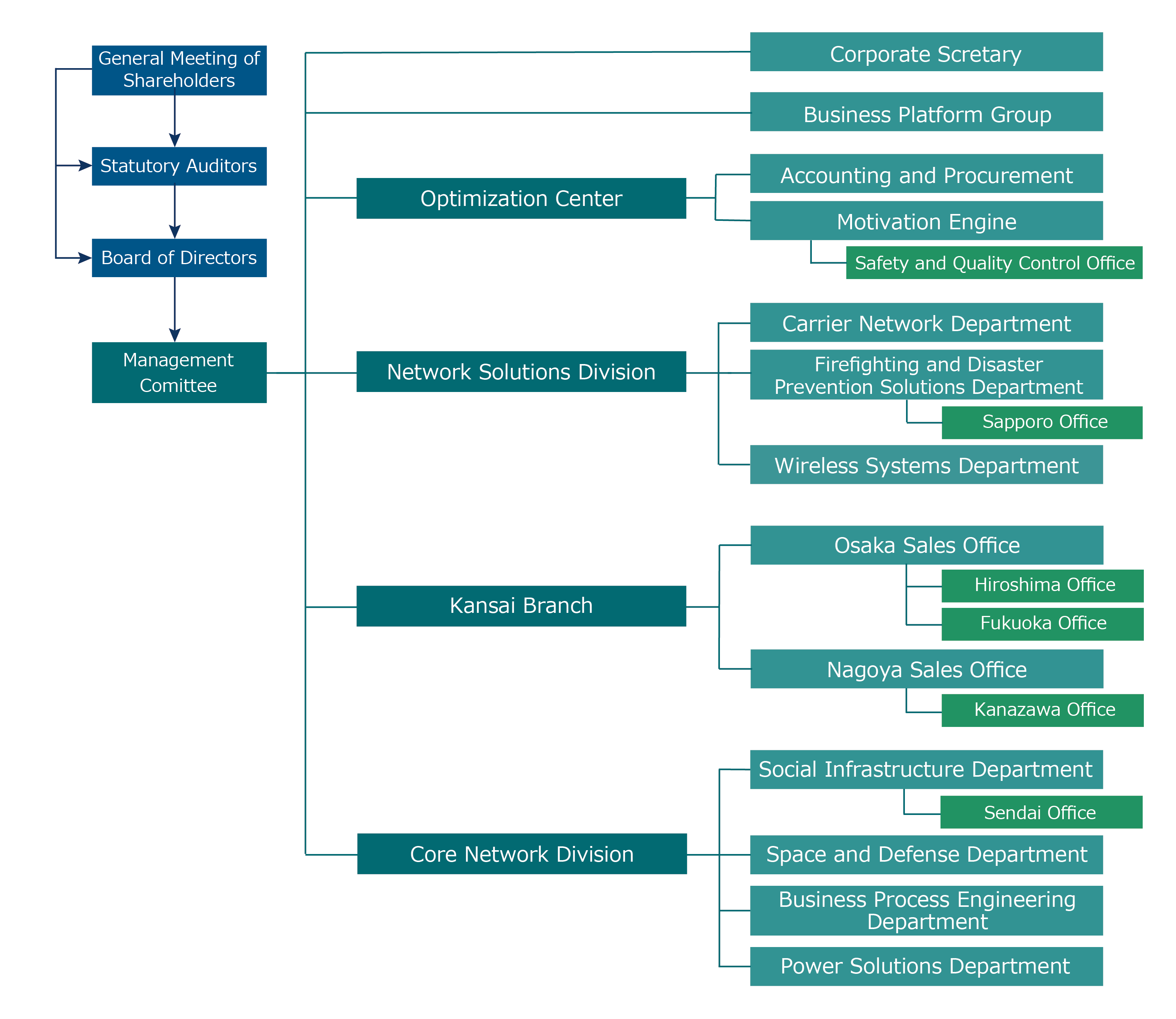
Organization Chart

organuzation_EN_202603.png

Affiliated Companies

  1. SANGIKYO EOS Co., Ltd. (Consolidated Subsidiary)
  2. 新しいWindowで開きます
  3. Fukushima Sangikyo Co., Ltd. (Consolidated Subsidiary)
    新しいWindowで開きます
  4. Watech Co., Ltd.
    新しいWindowで開きます
  5. Saitama Sangikyo Co., Ltd.
    新しいWindowで開きます

Principal Clients

  • KDDI Group Companies
  • Sony Group Companies
  • SoftBank Group Companies
  • NEC Group Companies
  • Nokia Solutions and Networks Japan G.K.
  • MIRAIT Corporation
  • Rakuten Mobile, Inc.